有的朋友在挑选重疾险的时候时长会觉得很头疼,不是搞不清楚什么叫单次赔付重疾险或多次赔付重疾险,就是搞不清楚什么叫消费性重疾险、返还型重疾险、或是储蓄型重疾险……看完资料后就已经晕头转脑的,更加搞不懂自己究竟要买什么样的产品了!
为了解决大家这个疑惑,今天学姐专门写了这篇科普,给大家好好梳理梳理!
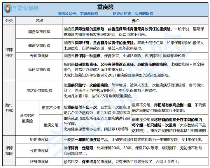
重疾险看起来名字很多,叫法也不同,但实际上只是按照不同的分类标准,划分出不同类型的重疾险。学姐直接做了个图:

大家可以看到,虽然看上去重疾险很复杂,但还是挺好区分的。
学姐主要以保障内容和赔付方式这两个分类标准来讲解:
(一)赔付方式单次赔付重疾险
主要指重疾只赔付1次的重疾险,简单地说是被保人发生一次重疾并获得理赔后,合同就失效了,即原来的合同当中规定的轻症、中症等保障通通不再赔付。
多次赔付重疾险
多次赔付重疾险,顾名思义,就是重疾赔付不止一次的重疾险产品。
举个简单的例子来理解这俩的区别:
小王买了一份单次赔付重疾险,若10年后他不幸确诊重疾且符合理赔标准,则可以一次性获得重疾理赔金,合同终止。
小黄买了一份多次赔付重疾险(重疾最多赔2次),若10年他不幸确诊重疾且符合理赔标准,可一次性获得首次重疾理赔金,合同继续生效。若5年后,他不幸再次确诊重疾且符合理赔标准,可获得重疾二次理赔金,合同终止。

除此之外,多次赔付重疾险还有重疾分组和不分组的区别。
重疾不分组,比如说被保人第一次确诊的是恶性肿瘤重度,获得理赔后保障依旧生效;第二次确诊重疾只要不是恶性肿瘤重度,即可再次获得二次理赔。一句话理解,不同疾病之间的赔付概率互补影响。
重疾分组,即将所有的重疾分在不同的组内,每个组一般只能赔一次重疾(大多数情况下是这样的,有极少数是每个组内的重疾保险金赔付额度不能超过一定的限度),重疾之间的赔付概率是互相影响的。
那重疾分组和不分组这么复杂,我们在买重疾险的时候应该怎么看,怎么选择呢?有没有避坑的好tips!想了解的朋友可得赶紧看这篇:
重疾险选分组好还是不分组好?关键看这点!weixin.qq.275.com按照保障内容来分,就稍微复杂了一点。没关系,我们一个一个看!

消费型重疾险
主要是指保障定期、或者是保至终身但无身故责任的重疾险产品,一般来说,在保障期结束后,没有发生理赔,保费也拿不回来。
打个比方,小王买了一份消费性重疾险产品,保至70周岁。若小王在保障期限内没有发生过理赔,合同终止后,也无法拿回保费。
因而在大多数情况下,我们会觉得买消费性重疾险会很亏,没有出险也不退钱,太坑了!
但事实真的如此吗?篇幅有限,学姐就不在这详细介绍,想深入了解消费型重疾险有啥优点的朋友可以戳这篇:
为什么要选消费型重疾险?如果不出险保费岂不是白交了!weixin.qq.275.com返还型重疾险
所以相当一部分朋友会找既能提供重疾保障,如果不出险还能返钱的产品,比如现在说到的返还型重疾险。
因为觉得返还型重疾险既保重疾,又带有保费返还责任、身故责任。不管是否出险,都能赔钱。

但学姐需要提醒大家,因为返还型重疾险不出险返还保费,所以相较于其他几个重疾险保费偏贵。
另外,返还型重疾险的返还,是建立在没有发生重疾的前提下的,如果约定返还的期限之前进行了重疾理赔,那就不能再返还了。
大家要是想选这类型重疾险,一定要再三思考,看看自己能不能接受返还型重疾险。
篇幅有限,想深入了解返还型重疾险的朋友可以看这篇:
出事有钱赔,没事钱还你--返还型保险了解下!weixin.qq.275.com储蓄型重疾险
储蓄型重疾险是保终身,且含有身故责任的重疾险。简单地说,若是在保障期限内被保人未患重疾,自然身故,受益人也能获得理赔。

整体看下来,学姐是比较推荐储蓄型重疾险的,储蓄型重疾险保终身保身故。
保终身,即消费者无需担心重疾保障会到期中断的情况;
保身故,即身故赔相应的保额,保额都是自己的,不会觉得钱白花。
市面上的储蓄型重疾险那么多,哪一款值得入手呢?篇幅有限,学姐就不在这过多介绍了,想深入了解的朋友可以戳这篇:
十大便宜好价的重疾险大盘点weixin.qq.275.com那我们去买重疾险的时候,是否一定要研究这款产品属于那个分类,有什么意义这些问题呢?
学姐直接说,不用。
我们在挑选重疾险的时候,只需要问自己一句话:你需要什么样的保障,就买什么样的重疾险。

打个比方,学姐特别追求重疾多次赔这个保障,于是找了一款重疾不分组多次赔付的重疾险——昆仑健康保普惠多倍版重疾险,重疾不分组最高可赔2次,了解过后觉得保障全面、保障力度强、性价比也高。
然后根据自己的实际需求和经济状况,选择保障期限、是否附加身故/全残责任、配置多少保额、保费分多少年交等等。
篇幅有限,学姐就不细讲这款产品,有兴趣的朋友可以看这篇精华测评:
昆仑「健康保普惠多倍版」好吗?今天我来告诉你们真相!weixin.qq.275.com如果还不懂的,不妨来“私信”学姐,即可给你详细解答!

往期推荐








